位於高雄的「私立高英工商」在今 (11) 日無預警爆出全面停招消息,教育部證實高英工商將於114學年退場,校方也對此回應了。
圖片來源 / 翻攝自臉書 (高英工商),下同
根據媒體《TVBS》、《自由時報》的報導,位於高雄市大寮區的「私立高英工商」在1969年成立,創校56年歷史悠久,是當地富有聲譽的學校,2013年還通過教育部「優質高職」認證、2014年校務評鑑榮獲第一等佳績,全盛時期學生人數多達上千人,如今卻也因少子化衝擊影響,招生出現困難,近日更是爆出將全面停招。

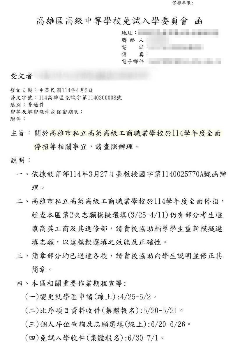
日前高雄區高級中等學校免試入學委員會發函至各國中,內容就提到「高雄高英高級工商職業學校於114學年度全面停招」,呼籲學校務必轉告學生選填志願時,別再填高英工商。公文也清楚註明,高英工商停招是依教育部114年3月27日臺教授國字第1140025770A號函辦理。

圖片來源 / 翻攝畫面
由於今 (11) 日高英工商正在舉辦活動,校方對此僅簡短回應「學校正在考慮轉型」,並未否認停招消息,透露後續將會公布相關聲明。

圖片來源 / 翻攝自臉書 (高英工商)
(往下還有更多精彩文章!)