財政部公告,今年1、2月期的統一發票中獎者可在4/6~7/7領獎,該期共有11位千萬大獎得主,這些特別受到老天爺眷顧的幸運兒們,千萬要記得在期限內領獎啊!中獎號碼及開講門市清單如下,還有人是繳電話費中獎,快看看是不是你家發財!

示意圖非當事人,翻攝自《俗女養成記》
114年01、02月統一發票中獎號碼
特別獎 95980685
特獎 37166026
頭獎 78394633、26503878、39200954

翻攝自財政部
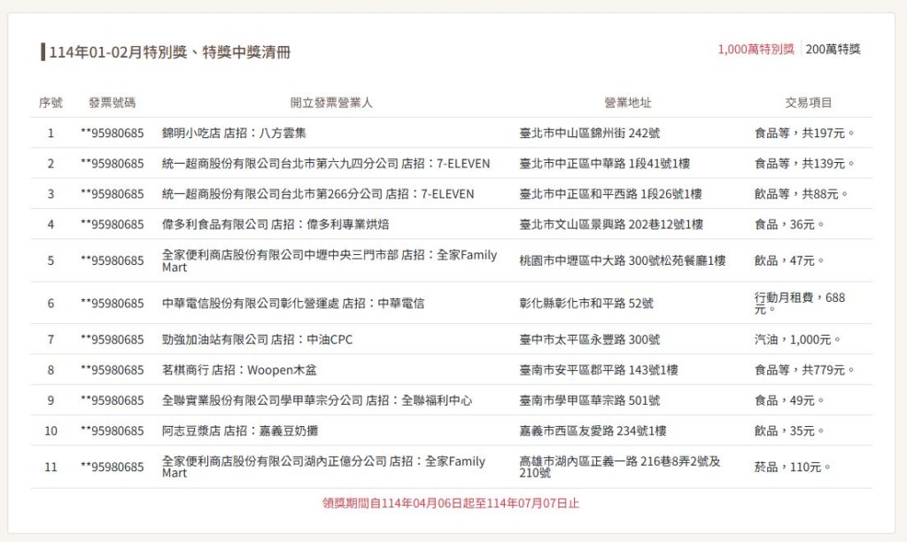
每個月都要繳的電話費也是有開發票的,別忘記對發票,說不定繳這筆固定支出反而讓你發大財!財政部中獎清冊顯示,有民眾到中華電信彰化營運處 (彰化縣彰化市和平路52號) ,繳行動月租費688元,就成為千萬得主。

示意圖非當事分行,翻攝自《中央社》
你不是中華電信用戶?沒關係!總會去超商買東西吧XD 這期有4位幸運兒分別去7-11和全家消費,花個幾十幾百塊就中1,000萬!幸運門市及消費細項如下:
食品等139元,7-11 (台北市中正區中華路1段41號1樓)
飲品等88元,7-11 (台北市中正區和平西路1段26號1樓)
飲品47元,全家 (桃園市中壢區中大路300號松苑餐廳1樓)
菸品110元,全家 (高雄市湖內區正義一路216巷8弄2號及210號)

翻攝自財政部
(往下還有更多精彩文章!)